Gjykata
Rreth Gjykatës
Informacion
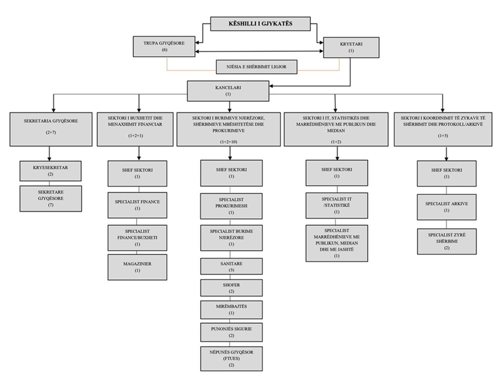
Struktura e gjykatës
Gjyqtarët e gjykatës
Dhoma e avokatisë
Ekspertët e Gjykatës
Ndërmjetësuesit
Cështjet gjyqësore
Statistika
Kalendari i seancave
Informacion mbi shortin
Lajmërime për publikun
Publikime
Pasqyra e shtypit
Njoftime për publikun
Urdhërat e gjykatës
Njoftime për median
Vende vakante
Mbledhja e Këshillit të Gjykatës
Shpallje publike
Rregullore të gjykatës
Programi i transparences
Programi i transparencës
Rregullore
Rregjistri i kerkesave dhe pergjigjeve
Kordinatori per te drejtat e informimit
Njoftime te tjera
Të dhënat e hapura
Formular Aplikimi
Përshtypje
Na kontaktoni
Multimedia
